Rapport annuel 2023-2024

Table des matières

    Message de la présidente

    En tant que présidente du Tribunal des revendications particulières, j’ai le plaisir de présenter le rapport annuel pour l’exercice 2023–2024.

    J'aimerais profiter de cette occasion pour souligner deux façons importantes dont le Tribunal diffère d’une cour de justice pour résoudre des différends entre la Couronne et les Premières Nations au Canada : la première est que le Tribunal peut admettre en preuve les témoignages par histoire orale; la deuxième est que les délais de prescription ou le principe du délai préjudiciable (« doctrine of laches ») ne s’appliquent pas aux revendications dont le Tribunal est saisi.

    La Cour suprême du Canada a établi trois critères auxquels un témoignage par histoire orale doit répondre pour être admis en preuve dans une cour de justice : il doit être utile pour établir un fait pertinent du litige; il doit être raisonnablement fiable; et ses effets préjudiciables ne doivent pas l’emporter sur sa valeur probante. Le Tribunal a une plus grande marge de manœuvre que les cours de justice pour entendre une preuve par histoire orale : selon l’article 13 de la Loi sur le Tribunal des revendications particulières, le Tribunal a le pouvoir de « recevoir des éléments de preuve — notamment l’histoire orale — ou des renseignements […] indépendamment de leur admissibilité devant un tribunal judiciaire ».

    Et ce n’est pas tout : le Tribunal a démontré un engagement profond non seulement à admettre en preuve l’histoire orale, mais aussi à utiliser cette preuve dans le processus de règlement des différends. Dans la grande majorité des revendications qu'il traite, le Tribunal commence par tenir une audience sur l'histoire orale dans la communauté de la Première Nation qui a présenté la revendication. Cette approche est motivée par la reconnaissance de l'importance de la perspective autochtone pour trancher les litiges entre la Couronne et les Premières Nations au Canada, et parce que l’histoire orale est peut-être la seule façon d’avoir accès à cette perspective. D'après mon expérience, ces audiences sont souvent parmi les expériences les plus significatives dans la carrière judiciaire des membres du Tribunal. De plus, les renseignements recueillis grâce aux témoignages par histoire orale jouent un rôle crucial dans le processus décisionnel du Tribunal.

    Il arrive que, devant les cours de justice, les délais de prescription ou le principe du délai préjudiciable (« doctrine of laches ») empêchent une Première Nation d’exercer un recours contre la Couronne. Même si la Première Nation peut prouver le tort qui a été commis, la cour de justice pourrait devoir conclure qu’il s’est écoulé trop de temps pour y remédier, laissant les Premières Nations sans justice pour des revendications de longue date. C’est ce qui est arrivé dans le récent arrêt de la Cour suprême du Canada, Shot Both Sides c. Canada, 2024 CSC 12. Dans cette décision, la Cour suprême a jugé que la Couronne avait violé de façon déshonorante les dispositions du Traité n° 7 concernant les droits fonciers issus du traité en donnant à la Blood Tribe une quantité de terres largement inférieure à ce qu’elle aurait dû recevoir. Cependant, malgré cette violation, aucune indemnisation n'était disponible en raison de la loi albertaine sur la prescription des actions (« Limitation of Actions Act »). Le Tribunal, cependant, n’est pas assujetti aux délais de prescription ou au principe du délai préjudiciable (« doctrine of laches »). En fait, l’article 19 de la Loi sur le Tribunal des revendications particulières va même jusqu’à dire que le Tribunal « ne tient compte » d’aucune règle ou théorie qui aurait pour effet de limiter un recours simplement « en raison de l’écoulement du temps ou d’un retard ».

    Il s’agit là d’une caractéristique unique du Tribunal et d’un aspect important de son mandat de réconciliation. Sans accès à la justice pour réparer les torts passés, la réconciliation entre la Couronne et les Premières Nations est impossible. La capacité du Tribunal à indemniser les Premières Nations revendicatrices pour des torts commis il y a des décennies, voire des siècles, signifie qu’il peut rendre justice, même si cela ne serait pas possible devant une cour de justice.

    Je vous invite à lire attentivement ce rapport annuel pour découvrir les diverses manières par lesquelles le Tribunal s’engage à rendre justice et à favoriser la réconciliation. 

    Enfin, je tiens à remercier mes collègues membres ainsi que le personnel du Tribunal pour tous les efforts qu’ils ont déployés au cours du dernier exercice financier. Ces professionnels accomplis font preuve d’un dévouement et d’une détermination sans pareil.

    Juge Victoria Chiappetta
    Présidente, Tribunal des revendications particulières

    Au sujet du Tribunal

    Aperçu

    Le Tribunal a été mis sur pied le 16 octobre 2008. Il fait partie de la politique La Justice, enfin du gouvernement fédéral et résulte d’une initiative conjointe historique avec l’Assemblée des Premières Nations visant à accélérer le règlement des revendications particulières pour que les Premières Nations revendicatrices obtiennent justice et que le gouvernement, l’industrie et l’ensemble des Canadiens soient fixés.

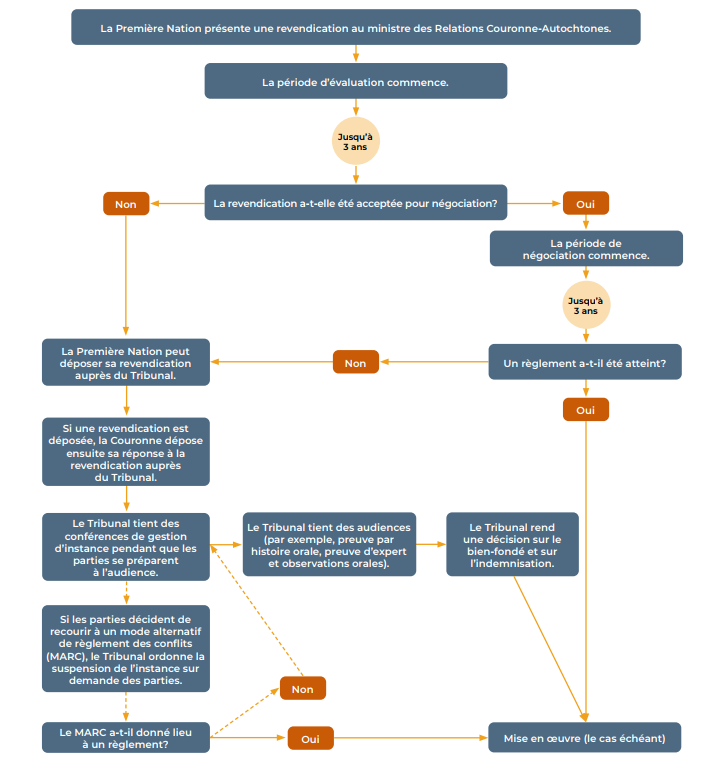
    Le processus de règlement des revendications particulières commence lorsqu’une Première Nation présente une revendication au ministre des Relations Couronne-Autochtones, afin de déterminer si la revendication sera acceptée pour négociation. La Direction des revendications particulières du ministère examine la revendication et les conseillers juridiques rédigent un avis juridique. Une recommandation est ensuite transmise au ministre des Relations Couronne-Autochtones. 

    Le Tribunal a compétence sur les revendications qui ne sont pas acceptées pour négociation après trois ans ou, si elles sont acceptées, pour lesquelles la négociation n’a pas donné lieu à un règlement après trois ans. Les instances devant le Tribunal ne sont pas des procédures d’appel ou de contrôle de la décision du ministre des Relations Couronne-Autochtones.

    Le diagramme ci-dessous donne un aperçu du processus de règlement des revendications particulières.

    Description du processus de règlement des revendications particulières

    Ce diagramme décrit les étapes du processus de règlement des revendications particulières. Le processus commence lorsqu’une Première Nation soumet sa revendication au ministre des Relations Couronne-Autochtone, déclenchant ainsi la période d’évaluation, qui peut durer jusqu’à trois ans. 

    Si le ministre n’accepte pas de négocier la revendication, la Première Nation peut soumettre sa revendication auprès du Tribunal. La Couronne soumet alors sa réponse. Par la suite, les parties travaillent sur les préparatifs des audiences pendant que le Tribunal tiendra des conférences de gestion d’instances. Une fois les audiences sur le bien-fondé et l’indemnisation tenues, le Tribunal rendra sa ou ses décision(s). Si, à tout moment au cours de l’instance, les parties décident de recourir à un mode alternatif de règlement des conflits (MARC), le Tribunal suspendra l’instance à la demande des parties. Si un règlement est atteint par le biais d’un MARC, il passe à l’étape de la mise en œuvre; si aucun règlement n’est atteint par un MARC, les parties reprendront l’instance devant le Tribunal.

    Si le ministre accepte de négocier la revendication, le processus de négociation commence. Si un règlement est atteint, il passe à l’étape de la mise en œuvre. Si, après trois ans, aucun règlement n’a été conclu, la Première Nation peut soumettre sa revendication au Tribunal.

    Qu’entend-on par revendication particulière?

    Les revendications particulières peuvent comprendre des revendications fondées sur la violation présumée des obligations légales de la Couronne concernant les traités, les terres et les ressources des réserves ou les fonds en fiducie des Premières Nations. Le Tribunal est habilité à verser une indemnité maximale de 150 millions de dollars aux Premières Nations revendicatrices pour ces violations. Plus précisément, les revendications particulières sont des revendications ouvrant droit à une indemnisation fondées sur :

    • l’inexécution d’une obligation légale de la Couronne liée à la fourniture d’une terre ou de tout autre élément d’actif sous l’autorité d’un traité ou de tout autre accord conclu entre la Première Nation et la Couronne;
    • la violation d’une obligation légale de la Couronne découlant de tout texte législatif « relatif aux Indiens ou aux terres réservées pour les Indiens »;
    • la location ou la disposition, sans droit, par la Couronne, de terres d’une réserve;
    • la violation d’une obligation légale de la Couronne découlant de la fourniture ou de la non-fourniture de terres d’une réserve;
    • l’administration par la Couronne de terres d’une réserve, de « l’argent des Indiens » ou de tout autre élément d’actif de la Première Nation;
    • l’absence de compensation adéquate pour la prise ou l’endommagement, sous l’autorité d’un pouvoir légal, de terres d’une réserve par la Couronne ou un organisme fédéral; 
    • la fraude, de la part d’un employé ou d’un mandataire de la Couronne, relativement à l’acquisition, à la location ou à la disposition de terres d’une réserve.

    Le travail du Tribunal

    Le Tribunal est souvent saisi de revendications complexes, tant sur le plan des faits que sur celui de l’application de la loi. De nombreuses revendications, même si elles sont relativement simples, font l’objet d’une audience complète pour évaluer le bien fondé de la revendication et, si elle est jugée fondée, déterminer l’indemnité correspondante. Des demandes préliminaires sur la compétence, l’admissibilité de la preuve et d’autres questions sont souvent présentées. Le dossier comprend fréquemment des témoignages par histoire orale, des témoignages d’experts et une abondante preuve documentaire, qui s’étend parfois sur plus d’un siècle.

    Le processus devant le Tribunal prend en compte les intérêts et les besoins des parties prenantes ainsi que l’objectif de réconciliation. La tenue d’audiences dans les communautés des Premières Nations revendicatrices est une partie essentielle du processus. Voilà une grande différence avec les cours de justice, où les parties prenantes doivent plutôt se rendre elles-mêmes au palais de justice pour participer aux audiences ou les observer. Il en découle évidemment qu’il n’est pas possible pour le Tribunal de tenir des audiences consécutives avec la même efficacité qu’une cour.

    Prise en compte de la diversité culturelle

    La Loi sur le Tribunal des revendications particulières prévoit, à l’article 13, que le Tribunal peut « tenir compte de la diversité culturelle dans l’élaboration et l’application de ses règles ». La liste ci-dessous montre comment le Tribunal a acquis une expertise pour mener des procédures judiciaires adaptées à la diversité culturelle sans compromettre l’intégrité du processus.

    Audiences portant sur l’histoire orale

    Ces audiences tenues dans les communautés des Premières Nations revendicatrices, sont souvent planifiées le plus tôt possible dans le cycle de l’instance d’une revendication devant le Tribunal, pour reconnaître l’importance de préserver le témoignage des aînés. Elles sont une partie essentielle du processus et de l’effort de réconciliation.

    Dans certains cas, le Tribunal peut accepter qu’une cérémonie de vérité par un groupe d’aînés remplace un serment ou une déclaration solennelle avant qu’ils ne donnent leur témoignage.

    Visites des lieux

    Le membre qui préside l’audience se rend, lorsqu’on lui en fait la demande, sur le territoire d’une Première Nation pour visiter la terre faisant l’objet d’une revendication; il est accompagné des parties, du personnel du Tribunal et de membres de la communauté.

    Cérémonies

    Les membres de la communauté d'une Première Nation organisent souvent des cérémonies d'ouverture et de clôture avant ou après les instances devant le Tribunal. Le Tribunal accueille favorablement les demandes de participation à de telles cérémonies. Parmi les exemples de cérémonies, mentionnons les cérémonies de la maison longue qui comprennent des chants et des danses, les cérémonies de tambour, les cérémonies de purification par la fumée et les cérémonies du calumet.

    Prière

    Des prières de bienvenue sont souvent prononcées au début d’une audience par un chef, un aîné ou une autre personne désignée.

    Adaptation linguistique

    Le Tribunal accueille favorablement les témoins qui souhaitent témoigner dans leur langue, avec l’aide d’interprètes qualifiés. Il s’agit d’une pratique courante dans le cadre des audiences du Tribunal.

    De plus, le Tribunal encourage le développement professionnel continu des membres et du personnel du Tribunal sur les questions de la diversité culturelle.

    Bilan de l’exercice 2023–2024

    Notre effectif

    Membres du Tribunal

    La Loi sur le Tribunal des revendications particulières permet au Tribunal d’avoir jusqu’à six membres à temps plein, ou un nombre équivalent de membres à temps partiel, ou une combinaison de membres à temps plein et à temps partiel, pourvu que le temps total consacré à leurs fonctions n’excède pas celui qu’y consacreraient six membres à temps plein. 

    Le gouverneur en conseil établit une liste de six à dix huit juges de juridiction supérieure qui peuvent être nommés membres du Tribunal. Celui-ci choisit le président et les autres membres du Tribunal parmi les juges figurant sur cette liste. Chaque membre du Tribunal peut servir jusqu'à deux mandats consécutifs de cinq ans chacun, pour un maximum de dix ans au total, à condition qu'il demeure juge d'une juridiction supérieure pendant toute la durée de son mandat au Tribunal.

    Le Tribunal a commencé l’exercice 2023–2024 avec quatre membres, la plupart étant à temps partiel. Ces membres sont :

    Membre du Tribunal

    Date de nomination

    Expiration du mandat

    Temps plein ou temps partiel

    Juge V. Chiappetta11 décembre 202011 décembre 2025Temps plein (présidente)
    Juge T. Ducharme13 avril 202113 avril 2026Temps partiel (membre)
    Juge D. MacDonald19 avril 202219 avril 2027Temps partiel (membre)
    Juge D. Roy26 mai 202226 mai 2027Temps partiel (membre)

    Structure organisationnelle

    Le président du Tribunal est un membre à temps plein qui, selon la Loi sur le Tribunal des revendications particulières, dirige le Tribunal et supervise ses activités. Il est responsable de la répartition des tâches entre les membres et de la gestion des activités du Tribunal. Cependant, le président ne supervise pas directement les membres du Tribunal ni personne d’autre. Chaque membre est un décideur indépendant selon la loi et la tradition juridique. 

    Les conseillers juridiques du Tribunal aident les membres à trancher les questions de droit. Ils sont des employés du Service canadien d’appui aux tribunaux administratifs (SCDATA), mais sont tenus par des normes juridiques d’indépendance, dont la primauté du devoir envers le Tribunal.

    Le SCDATA fournit aussi un soutien important au Tribunal par l’intermédiaire du greffe. Le greffier répartit le travail entre les agents principaux du greffe et en supervise l’exécution. Ceux-ci sont responsables de diverses tâches, à la fois pendant et entre les audiences. Ils classent les documents envoyés par les parties, fixent les dates des audiences et des conférences de gestion d’instance, réservent et préparent les salles où se tiennent les audiences en personne, gèrent les ressources de vidéoconférence pour les audiences virtuelles, et enregistrent et consignent les éléments de preuve présentés dans le cadre d’une audience. Les agents principaux du greffe veillent aussi à ce que les audiences soient bien enregistrées : ils transportent l’équipement audio (microphones, câbles et dispositifs d’enregistrement) dans des régions souvent éloignées et s’assurent de leur bon fonctionnement.

    Le Tribunal a recours aux services d’une réviseure à temps plein, qui s’assure que les décisions, les ordonnances, les procès-verbaux et les autres communications soient bien structurés, intelligibles et conformes au style établi par le Tribunal. Elle gère également la traduction des décisions, la diffusion des décisions et des communications, le contenu du site Web et le rapport annuel.

    Le SCDATA fournit aussi les locaux, les salles d’audience, les services informatiques et les nombreux autres outils et services nécessaires pour soutenir les opérations du Tribunal. Enfin, comme dans le cas des autres tribunaux desservis par le SCDATA, un directeur exécutif est nommé pour s’occuper de la prestation des services, avec le soutien d’un adjoint administratif.

    Le Tribunal est au niveau de dotation requis pour assurer un fonctionnement efficace de l’administration. Le Tribunal comprend 11 postes de fonctionnaires. Parmi ceux-ci, sept postes sont partagés avec d’autres tribunaux desservis par le SCDATA, et un poste est vacant.

    Finances

    En 2023–2024, le Tribunal disposait de ressources financières suffisantes pour gérer efficacement sa charge de travail. Ces ressources financières proviennent du budget intégré du SCDATA. De plus amples renseignements sur les ressources financières sont disponibles sur le site Web du SCDATA, dans la section Rapports.

    La salle d’audience et la salle de cérémonie du Tribunal

    Dans le rapport annuel de l’an dernier, le Tribunal a annoncé qu’il déménageait ses bureaux du 427, avenue Laurier au 344, rue Slater, à Ottawa. Cette décision a été motivée par l’évolution des besoins organisationnels. Premièrement, les membres et la majorité du personnel du Tribunal vivent loin de la région de la capitale nationale. Deuxièmement, l’engagement du Tribunal à se rendre dans les communautés des revendicatrices signifie que la salle d’audience aménagée à cet effet a été grandement sous-utilisée. En effet, seulement deux audiences en personne ont été tenues à Ottawa au cours des 13 dernières années. 

    Ce déménagement a cependant posé un problème : en plus de la salle d’audience spécialement aménagée, les bureaux du Tribunal comprenaient également une salle de cérémonie à vocation particulière. Cette salle devait servir à la tenue d’activités culturelles et cérémoniales pour les Premières Nations participant aux audiences dans les bureaux du Tribunal. Tout comme la salle d’audience, elle a été grandement sous-utilisée. Malgré cela, les parties prenantes ont souligné au Tribunal que, en raison notamment de la rareté d’un tel espace dans la région de la capitale nationale, la salle de cérémonie devrait être conservée et mise à la disposition des groupes autochtones d’Ottawa qui en ont besoin.

    À l’automne 2023, le Tribunal a organisé une réunion entre l’Assemblée des Premières Nations et le SCDATA, qui gère les bureaux du Tribunal, pour tenter de trouver une solution. Cette réunion a été suivie d’une autre réunion qui s’est tenue au début de 2024 et à laquelle ont participé l’Assemblée des Premières Nations, le SCDATA et Services publics et Approvisionnement Canada, qui gère tous les locaux du gouvernement, dans une tentative de préserver la salle. 

    En fin de compte, toutefois, Services publics et Approvisionnement Canada a décidé de désaffecter la salle de cérémonie.

    Le Tribunal comprend que cette décision décevra beaucoup de ses parties prenantes, et le Tribunal partage cette déception. Malgré cette décision, le Tribunal a toujours été et demeure engagé à faciliter la tenue de cérémonies pour les Premières Nations revendicatrices, peu importe l’endroit où il tient ses audiences. Le Tribunal encourage les Premières Nations revendicatrices à communiquer leurs besoins d’ordre cérémonial auprès du membre président l’audience dès que possible.

    Charge de travail

    Répartition géographique

    Une nouvelle revendication a été déposée devant le Tribunal au cours de l’exercice 2023–2024, ce qui porte à 144 le total des revendications déposées devant le Tribunal depuis qu’il a ouvert ses portes en 2011. Voici la répartition géographique de ces revendications :

    Répartition géographique de ces revendications 
    • Colombie-Britannique - 45 revendications
    • Alberta - 23 revendications
    • Saskatchewan - 38 revendications
    • Manitoba - 9 revendications
    • Ontario - 8 revendications
    • Québec- 18 revendications
    • Nouveau-Brunswick - 3 revendications

    Gestion des instances

    Le Tribunal assure la gestion des instances pour toutes les revendications dont il est saisi. Le 31 mars 2024, 67 revendications avaient été fermés, laissant 77 revendications devant le Tribunal. Au cours de l’exercice 2023–2024, le Tribunal a tenu un total de 79 conférences de gestion d’instance pour lesquelles 76 procès-verbaux ont été rédigés. Durant cette même période, le Tribunal a aussi été appelé à rendre 116 ordonnances sur des questions provisoires, ce qui représente une augmentation de 68 % par rapport aux ordonnances rendues au cours des cinq dernières années.

    Règlements alternatifs

    L’un des objectifs de la Loi sur le Tribunal des revendications particulières est d’encourager « le règlement par la négociation des revendications bien-fondées ». Bien que le Tribunal continue d’offrir des services de médiation dirigée par un membre du Tribunal lorsqu’une ou les deux partie(s) exprime(nt) un intérêt pour la médiation, la voie privilégiée pour régler les revendications est la négociation.

    En date du 31 mars 2024, environ 51 % des revendications actives devant le Tribunal, c’est à dire 39 revendications, avaient été suspendues à la suite d’une demande des parties pour leur permettre de recourir activement à un mode alternatif de règlement des conflits, principalement par la négociation.

    Le Tribunal a vu 11 revendications faire l’objet d’un règlement définitif au cours de l’exercice 2023–2024 et trois revendications ont été réglées à l’étape préliminaire de la revendication par ordonnance sur consentement. Cela porte le nombre total de revendications réglées entre les parties à 47 et 17 revendications actives qui ont été réglées à l’étape préliminaire de la revendication.

    Dans l’ensemble, le Tribunal demeure préoccupé par le temps qui s’avère nécessaire pour régler les revendications. D’une part, la négociation est le moyen privilégié pour y arriver. D’autre part, la durée excessive du processus de négociation nuit au règlement rapide des revendications et, si les négociations échouent, de nombreuses années peuvent s’écouler avant que les revendications ne soient entendues par le Tribunal.

    Jurisprudence

    Au cours de l’exercice 2023–2024, le Tribunal a tenu sept audiences, ce qui porte à 240 le nombre total d’audiences tenues depuis qu’il a ouvert ses portes en 2011. Le Tribunal a rendu trois décisions : une sur l’indemnisation, une sur une demande et une sur le bien fondé. Voici un résumé de ces décisions. 

    Bande de Lac La Ronge et nation crie de Montreal Lake c. Sa Majesté le Roi du chef du Canada, 2023 TRPC 4

    Cette décision fait partie d’une étape d’indemnisation scindée, ce qui est inhabituel au Tribunal. Dans la décision sur le bien-fondé, l’ancien membre du Tribunal, le juge Whalen, a conclu que la Couronne avait manqué à son obligation de fiduciaire envers la Bande de Lac La Ronge et la nation crie de Montreal Lake en ne percevant et en ne versant pas de redevances suffisantes pour le bois pris dans la réserve indienne no 106A et en ne protégeant pas le bois contre le vol. Le défi, du point de vue de l’indemnisation, résidait dans l’absence d’un inventaire précis de bois au moment de la cession, ce qui rendait impossible de savoir quelle quantité de bois avait été volé et quelle en était la valeur. À cette sous-étape de l’étape d’indemnisation, la seule question devant le Tribunal était de savoir quelle quantité de bois se trouvait sur la réserve au moment de sa cession apparente en 1904.

    Pour résoudre cette question, le Tribunal s’est appuyé sur les conclusions de l’expert forestier Greg Scheifele qui a estimé que la réserve contenait 55 465 000 pieds-planche de bois d’épinette blanche en 1904. Ce dernier en est arrivé à cette conclusion en utilisant les archives historiques disponibles, des échantillonnages de sol, des mesures des arbres existants, des photographies aériennes prises après 1940, des guides de référence sur la croissance des arbres dans la région et d’autres ressources.

    Première Nation des Innus de Pessamit c. Sa Majesté le Roi du chef du Canada, 2023 TRPC 5

    Dans cette affaire, la Première Nation des Innus de Pessamit avait déposé une demande pour que les dépens leur soient accordés après que le Tribunal eut rejeté la demande en précisions amendée de la Couronne. Le Tribunal a saisi cette occasion pour rappeler la pratique générale établie dans la décision Première Nation (Bande indienne) Big Grassy (Mishkosiimiiniiziibing) c. Sa Majesté la Reine du chef du Canada, 2012 TRPC 6, selon laquelle les dépens ne sont pas accordés à moins d’une conduite abusive, nuisible à la résolution de la revendication, répréhensible, flagrante ou outrageante. Après examen du dossier présenté par la Première Nation des Innus de Pessamit, le Tribunal a conclu qu'elle n’avait pas démontré tous les éléments nécessaires pour justifier une exception à cette pratique. Par conséquent, le Tribunal a rejeté la demande.

    Première Nation d’Ahousaht c. Sa Majesté le Roi du chef du Canada, 2024 TRPC 1

    Dans cette décision, le Tribunal a conclu que la Couronne avait manqué à son obligation de fiduciaire envers la Première Nation d’Ahousaht dans le cadre du processus de création de réserve en Colombie-Britannique, et ce de deux façons. Premièrement, le Canada n’avait pas vérifié si un établissement ahousaht était présent à un endroit spécifique avant qu’un colon ne présente une demande de préemption en 1912. Selon la Land Act, la présence d’un tel établissement ahousaht aurait empêché le colon de préempter cette terre. Deuxièmement, la Couronne n’avait pas traité avec diligence la demande de réserve que la Première Nation d’Ahousaht avait présenté d’abord en 1914 à la commission royale McKenna-McBride, une commission chargée d'enquêter sur les demandes de réserves, et ensuite en 1922 au comité d'examen Ditchburn-Clark, chargé d’examiner les conclusions de la commission.

    Aperçu statistique

    Le tableau statistique suivant présente un résumé des travaux menés par le Tribunal au cours de l’exercice 2023–2024 et depuis qu’il a ouvert ses portes en 2011.

     

    Total au cours de l’exercice
    2023–2024

    Total depuis que le Tribunal a ouvert ses portes 

    Audiences

    7

    240

    Conférences de gestion d’instance

    79

    1 945

    Décisions

    3

    95

    Ordonnances

    116

    754

    Procès-verbaux

    76

    1 430

    Regard sur 2024–2025

    Continuer à encourager la justice réparatrice

    Le Tribunal continue de surveiller et d’encourager la collaboration entre l’Assemblée des Premières Nations et le gouvernement fédéral en vue de réformer conjointement le processus de règlement des revendications particulières. Quoique cette collaboration puisse modifier la manière dont le Tribunal mène ses activités à l’avenir, pour l’instant tout se déroule comme d’habitude : le Tribunal continue de recevoir de nouvelles revendications, d’entendre la preuve lors d’audiences tenues partout au pays et de rendre des décisions. 

    Bien que le Tribunal ait remarqué et soit encouragé par le fait qu’un nombre grandissant de revendications qui lui sont soumises aboutissent à un règlement, le Tribunal demeure un élément important dans le processus de règlement des revendications particulières à qui les Premières Nations admissibles peuvent s’adresser pour faire trancher leurs revendications.

    Mise à jour des directives de pratique du Tribunal

    Le Tribunal est ravi d’annoncer qu’il mettra à jour ses directives de pratique au cours de l’exercice 2024–2025. 

    Les directives de pratique complètent à la fois la Loi sur le Tribunal des revendications particulières et les Règles de procédure du Tribunal des revendications particulières. Actuellement, elles fournissent des instructions supplémentaires—souvent détaillées—aux parties sur des sujets tels que la signification des revendications, la preuve de signification, l’accès aux enregistrements audio, le dépôt des documents, la mise en forme des observations écrites, les assignations à témoigner, la médiation et le processus de règlement. Les nouvelles directives de pratique continueront de fournir ces instructions, mais le Tribunal espère que les modifications apportées les rendront plus faciles à comprendre et à utiliser.